smile-ul.ru
smile-ul.ru
Найти
Smile-ul リップル
»
仮想 通貨
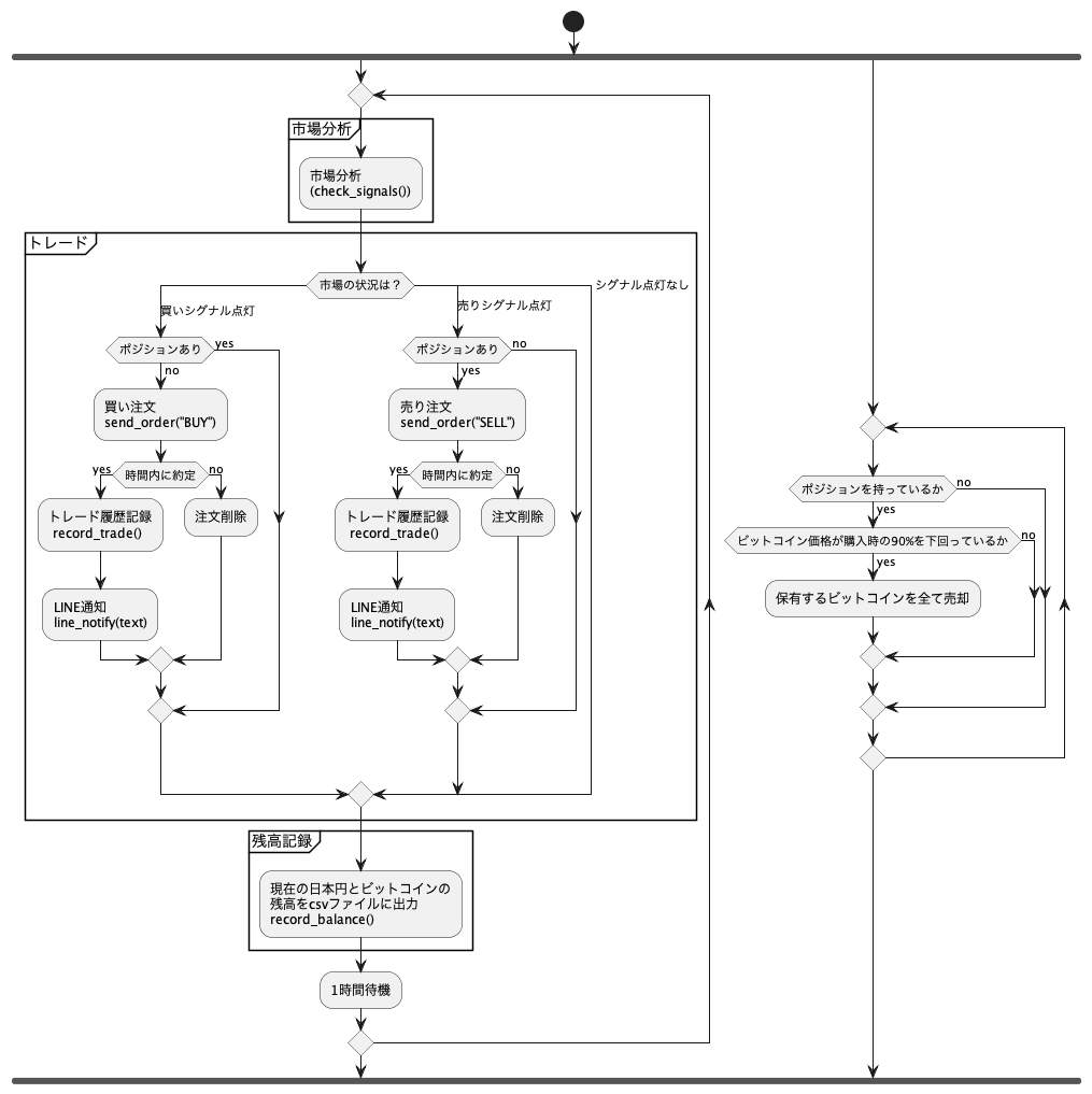
» 仮想 通貨 自動 売買 python (99) 사진
仮想 通貨 自動 売買 python (99) 사진
0
1
2
3
4
5
01 февраль
0
0
仮想 通貨
Похожие статьи
ビットコイン api bitflyer (95) 사진
仮想 通貨 bot 作り方 (99) 사진
並行 処理 並列 処理 (99) 사진
並列 並行 違い (99) 사진
仮想 通貨 ai 自動 売買 (99) 사진